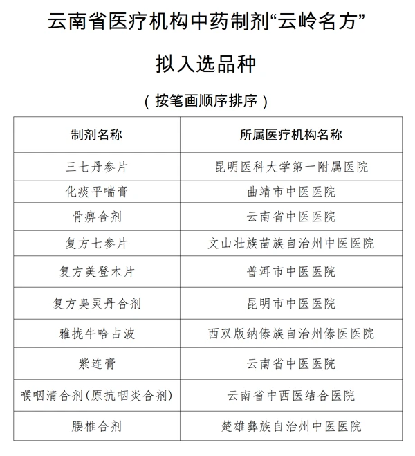
根据《云南省卫生健康委员会 云南省药品监督管理局 云南省科学技术厅 云南省医疗保障局关于印发〈打造医疗机构中药制剂“云岭名方”工作方案(试行)〉的通知》(云卫中医发展发〔2025〕3号)和《云南省药品监督管理局 云南省卫生健康委员会 云南省科学技术厅 云南省医疗保障局关于印发医疗机构中药制剂“云岭名方”申报指南和遴选条件(试行)的通知》(云药监注〔2025〕4号)要求,经医疗机构申报、资料审核、专家评审,评选出10个云南省医疗机构中药制剂“云岭名方”拟入选品种和2个云南省医疗机构中药制剂“云岭名方”递补品种。现将有关情况予以公示,公示时间为2025年9月6日至12日(法定节假日除外)。
公示期间如有异议,可通过电话、信函等方式向省卫生健康委员会或省药品监督管理局反映情况。
联系电话:省卫生健康委员会 0871-67195136
省药品监督管理局 0871-68576281
监督电话:0871-65861297
通信地址:昆明市国贸路309号政通大厦
邮编:650200

